你竟可以如此轻松地干掉你的电音同行?
于昨日,ElectronicNegative(电子负极)的后台收到一则新的投稿,给笔者最直观的感受有三:一是让笔者再次“洞察”到人类心灵的黑暗面;二是让笔者感觉到被敲响了警钟,原来同行恶意竞争的方式可以有这么多种,如此地“花里胡哨”;三是让笔者赶忙想把这一切分享出来,以防止更多受害者出现。在笔者将相关关键词进行G00gle和微信公众平台站内搜索之后,更是惊掉了下巴,如此多相似的情况频繁地出现着,也有受害者进行了各种总结,当然也有一些比较大的公众号试图把事情“闹大”,但最终也都是有Shoot没有Out,或者并不被当回事。当然,这篇文章同样不会被太当回事,但我们依然急切地分享这件事。整件事围绕的最主体的关键词有二,一是尊贵的微信旗下的微信公众平台的“流量主”功能,从大块来说不光归属于微信公众平台,更是归属为“腾讯广告”业务。从小块来说,咱们的公众号无论是百万粉丝级别、数十万粉丝级别或者万粉、千分级别,说到底都是别人平台上的一个用户,一个账号罢了,再大都不会超出别人的平台里面的用户、账号范围,所以那也只是借用别人平台的用户、账号们的一个常见、主流的“玩家”功能(几乎每个号都有使用的功能)。
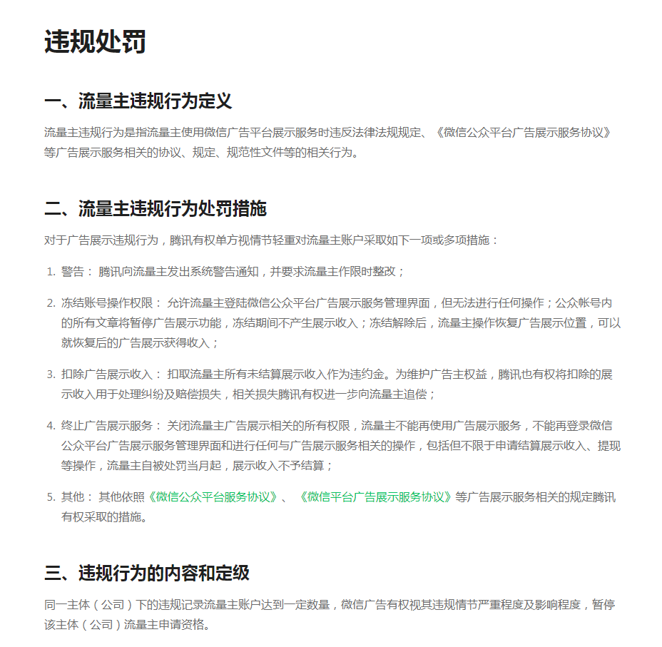
另一个关键词就是让笔者直接反馈出本文第一自然段提供的三点“结论”的都市传说,叫作《恶意点击公众号文章底部广告》。首先说说流量主,流量主是腾讯的微信给公众号们提供的广告位功能,直接地分为底部广告位、文中广告位、返佣商品CPS广告位、视频后贴广告位、互选广告位几种形式,最为常见的就是底部广告位了,由于基本每个号都有使用这个功能,所以大家都已经习惯了,并不会影响读者体验。至于其它的微信公众平台的流量主广告位,就比较影响用户体验了,因为所存在的位置都是会影响读者阅读的,因此本文直接不点到那几大部分。
微信公众平台有一种隐藏的、不会直接出现在投诉默认选项里的(要投诉可能得选择“其他”)违规种类,叫作《恶意点击公众号文章底部广告》。笔者在进行G00gle和微信公众平台站内搜索之后得出的结论是,如果一个公众号流量主的底部广告被“恶意地频繁点击”,均属之。
而全网范围内搜索此类关键词,喊冤者们(包括这次投稿的公众号号主)气愤的原因和对此事的不合理之处的质疑非常的类似,几乎都是一个意思:《流量主功能根本不能给“我”或者“我们公司”带来什么大收入,我们可能怎么去频繁地点击某一则广告来以此盈利?》。当然,由于9成以上的喊冤者们都是用类似的话术进行申诉(是啊,很有道理啊,几千次广告就几十元利润的话,人家去刷那点开率干什么呢?意义在哪?就为了赚你中介的几分钱吗?当然不是了),所以全网貌似找不到申诉通过的例子,哪天如果真的出现了申诉通过的例子,那绝对是奇迹般的个例(比如说他们通过数据分析的手段,证明了被恶意点击的广告是同行恶意为之,或者能够证明是正常的粉丝频繁点开广告,只为了让自己喜欢的个人或者公司多赚几分钱)。
笔者在进一步研究后更是发现众说纷纭的几项标准。一,如果使用同一网络IP,但通过不同的手机、不同的微信频繁点击同一个公众号的文末广告,极其容易被判定为《恶意点击公众号文章底部广告》。也就是说,一个简简单单的脚本,就可以对某个公众号实施爆破,并恶意投诉,使其顺理成章地“罪名成立”。笔者简单地在G00gle搜索了一下,还真有这样的脚本,甚至有很多这样的服务公司,既可以帮助你频繁地点击广告主内容,也可以帮助你威胁你的同行、搬动“水军”、“肉鸡”进行恶意投诉。
二,有人声称当流量主的文末广告点开率超过3%时,则有很高可能性被判定为非人工地重复点击底部流量主广告。故,如果你每33个读者里就有一个人点开了你的文末广告,那么实际上是很危险的。当然,该说法来自网络,号主是否真的会因为流量主点开率问题而面临窦娥事件,我们暂时难以测试。
三,是最奇葩的。如果你为了帮助一个你喜欢的公众号,让他们获得那每次点击几分钱、几毛钱的广告收益,而经常点击该公众号的底部广告,也很可能被微信公众平台的系统或人工判定为《恶意点击公众号文章底部广告》。这种就是典型的好心做坏事了,当然有个前提,就是被投诉或被腾讯识别机检(那可能得非常频繁,比如你的粉丝每天看你的文章都点你的广告,而且还集中在某个时间非常频繁地点开广告,就很可能造成窦娥事件)。那么为什么互联网上的几乎所有受害者都不约而同地指出:流量主根本不能给我带来多少收入,我怎么可能去利用“水军”、“肉鸡”来点开那些广告,甚至下载那些根本就没什么用的App、光顾根本就不被“我”所需要的网店和产品呢?因为,该流量主功能的每次点击,大约只有几毛到几分钱的收益;若是按照曝光来计算收益,则为几千次曝光几毛钱到几千分,也就是说,每次广告展示的价值都非常非常低,点击可能值个几毛(或者更低),而这种广告曝光的价值已经低到文,甚至比文/次更小的计价单位。像一些比较大的电音公众号(十万粉丝以上的),可能每个月可以通过广告主获得几百元到几千元的收入,听起来不算特别差,但平均起来算呢……这种“广告收入”完全是没有盈利性的。如果真要赚那一个PV几分的广告费,那不如趁早改行……因为即使你成功孵化了一个超级大号,真以这套标准盈利,也还没有下厂兼职赚得多。再换句话来说,作为当代新媒体,如果我们接到一则广告,不管是软广还是硬广,我们至少得保证我们的每次UV能够为我们带来几毛至几元的利润。是的,只要是点开了文章的UV就可以了,不是PV,也不是展示费。而同样是为“广告主”提供曝光,借助“流量主”这个功能,本该每次UV获利3元的“单子”,就变成了3毛、3分、3文甚至……?贯?两?笔者对更小的计价单位有些知识盲区,欢迎读者自行补充。
那么最后再说回投稿事件。这次被窦娥的电音公众号(投稿者),应该算是国内电子音乐领域里面响当当的名字之一了,因为它的广告主功能一直都有还不错的曝光率和点开率,所以每个月获得几千元的广告主收益是没有问题的。当然,这听起来还不错,可实际上并不那么令人羡慕,几十万次曝光几百到几千元,算下来,比接一次广告的UV计价廉价了可不止十倍。(所以这种号也非常容易动了别人的蛋糕,其收入和广告数量也自然很容易让同行羡慕嫉妒恨)号主也试图向微信或者微信公众平台的电话客服、网络客服咨询事由,微信或微信公众平台的客服明显并不把这当回事,不愿意告诉他结算之中有任何问题。是的,因为在后台的显示之中,每天的曝光率和点开率都非常的正常,并没有什么问题。唯一一次有问题的,是某一天比较频繁的点开率。这让号主只能联想到网络上常被推断的情况,恶意的同行竞争。事实上,这确实很容易做到,先在同一个IP利用某种简单编程的脚本或者程序,来频繁点击某个公众号的底部广告,创造虚假点开率的“证据”,然后再利用其他IP进行投诉,八成也就陷害成功了。不得不说,这件事令DarkGlow Media Ltd.旗下的媒体矩阵恐慌之。于第一时间(昨天下午),DarkGlow Media Ltd.旗下的媒体——ElectronicNegative、电子音乐资讯、DarkGlow 暗芒、断电语言四大品牌,就已经主动地无限期暂停了流量主这项功能。除非ElectronicNegative、电子音乐资讯、DarkGlow 暗芒、断电语言另行通知,否则我们可能不会再开启流量主功能,毕竟为了一条广告都不到的收入去埋下地雷,给同行创造恶意点击流量主内容、从而恶意投诉的机会,这种“不致死也致残”的软肋,不如趁早Ban掉。当然,如果您足够幸运的话,可能一辈子也不会遇到对你“人为制罪”的同行,也就可以安个心了(此处念Liao,第四声)(不过这也跟你是否动了同行的奶酪有关噢……)。
毕竟如果开启了这项功能,虽然可能为我们每个月带来…………低于每次广告的1/10收入的收入(因为每次点击、每次曝光给的钱真的太少太少了,发传单都比这值钱几倍)???不过坏处也是显而易见的,当你被同行单方面仇视或者视为有威胁的、分了他们蛋糕的竞争对手时,几次人为而频繁的流量主内容点击,再加上一套华丽投诉,便也就能秒掉“对手”一半的血量了,两招送复活。所以说吧,电音从业者们的最大对手,果然就是电音从业者们本身。最后,让我们一起助攻助力,愿被同行恶意投诉的这家公众号(响应投稿需求,不放具体来源,不贴具体截图,号主这波已经很怕了,现在更怕引火上身)能够申诉通过吧(但是据说申诉没有通过。而且所有人的申诉都没有通过。毕竟所有人都觉得这么一次曝光量一文钱不到,点开一次几毛钱有没?还是几分钱?谁会去刷这个流量主点开率?亏本刷吗?两块钱一次曝光我们倒是可以接这样的广告。不过流量主官方只看他们作为平台认为你这个小小用户的点击是否异常、不考虑这些真相)。。。毕竟为了那每次几文钱去被人钻了恶意频繁点击流量主内容的空子,是真的太不划算。既希望微信公众平台睁开眼,撇撇谁是恶意点击之人,谁是被恶意点击某个不值钱的广告主业务的“被脚本来源者”;更是希望大家明白一件事理,无论你的账号只有20个粉丝或者已经像电子音乐资讯那样拥有贴近40万粉丝,微信公众平台终究是别人的平台、别人的游戏,而我们只是其中的一名(或几名、非个人的、以公司为单位的)用户或者“玩家”罢了。我们是在别人创建的游戏里面当玩家,且这不是一款单机游戏。相互想尽办法把同行都干掉,那是Duck不必。ElectronicNegative’s Exclusive GIF
阅读原文
文章日期:2021-08-17 20:00
你竟可以如此轻松地干掉你的电音同行?
于昨日,ElectronicNegative(电子负极)的后台收到一则新的投稿,给笔者最直观的感受有三:一是让笔者再次“洞察”到人类心灵的黑暗面;二是让笔者感觉到被敲响了警钟,原来同行恶意竞争的方式可以有这么多种,如此地“花里胡哨”;三是让笔者赶忙想把这一切分享出来,以防止更多受害者出现。在笔者将相关关键词进行G00gle和微信公众平台站内搜索之后,更是惊掉了下巴,如此多相似的情况频繁地出现着,也有受害者进行了各种总结,当然也有一些比较大的公众号试图把事情“闹大”,但最终也都是有Shoot没有Out,或者并不被当回事。当然,这篇文章同样不会被太当回事,但我们依然急切地分享这件事。整件事围绕的最主体的关键词有二,一是尊贵的微信旗下的微信公众平台的“流量主”功能,从大块来说不光归属于微信公众平台,更是归属为“腾讯广告”业务。从小块来说,咱们的公众号无论是百万粉丝级别、数十万粉丝级别或者万粉、千分级别,说到底都是别人平台上的一个用户,一个账号罢了,再大都不会超出别人的平台里面的用户、账号范围,所以那也只是借用别人平台的用户、账号们的一个常见、主流的“玩家”功能(几乎每个号都有使用的功能)。
另一个关键词就是让笔者直接反馈出本文第一自然段提供的三点“结论”的都市传说,叫作《恶意点击公众号文章底部广告》。首先说说流量主,流量主是腾讯的微信给公众号们提供的广告位功能,直接地分为底部广告位、文中广告位、返佣商品CPS广告位、视频后贴广告位、互选广告位几种形式,最为常见的就是底部广告位了,由于基本每个号都有使用这个功能,所以大家都已经习惯了,并不会影响读者体验。至于其它的微信公众平台的流量主广告位,就比较影响用户体验了,因为所存在的位置都是会影响读者阅读的,因此本文直接不点到那几大部分。
微信公众平台有一种隐藏的、不会直接出现在投诉默认选项里的(要投诉可能得选择“其他”)违规种类,叫作《恶意点击公众号文章底部广告》。笔者在进行G00gle和微信公众平台站内搜索之后得出的结论是,如果一个公众号流量主的底部广告被“恶意地频繁点击”,均属之。
而全网范围内搜索此类关键词,喊冤者们(包括这次投稿的公众号号主)气愤的原因和对此事的不合理之处的质疑非常的类似,几乎都是一个意思:《流量主功能根本不能给“我”或者“我们公司”带来什么大收入,我们可能怎么去频繁地点击某一则广告来以此盈利?》。当然,由于9成以上的喊冤者们都是用类似的话术进行申诉(是啊,很有道理啊,几千次广告就几十元利润的话,人家去刷那点开率干什么呢?意义在哪?就为了赚你中介的几分钱吗?当然不是了),所以全网貌似找不到申诉通过的例子,哪天如果真的出现了申诉通过的例子,那绝对是奇迹般的个例(比如说他们通过数据分析的手段,证明了被恶意点击的广告是同行恶意为之,或者能够证明是正常的粉丝频繁点开广告,只为了让自己喜欢的个人或者公司多赚几分钱)。
笔者在进一步研究后更是发现众说纷纭的几项标准。一,如果使用同一网络IP,但通过不同的手机、不同的微信频繁点击同一个公众号的文末广告,极其容易被判定为《恶意点击公众号文章底部广告》。也就是说,一个简简单单的脚本,就可以对某个公众号实施爆破,并恶意投诉,使其顺理成章地“罪名成立”。笔者简单地在G00gle搜索了一下,还真有这样的脚本,甚至有很多这样的服务公司,既可以帮助你频繁地点击广告主内容,也可以帮助你威胁你的同行、搬动“水军”、“肉鸡”进行恶意投诉。
二,有人声称当流量主的文末广告点开率超过3%时,则有很高可能性被判定为非人工地重复点击底部流量主广告。故,如果你每33个读者里就有一个人点开了你的文末广告,那么实际上是很危险的。当然,该说法来自网络,号主是否真的会因为流量主点开率问题而面临窦娥事件,我们暂时难以测试。
三,是最奇葩的。如果你为了帮助一个你喜欢的公众号,让他们获得那每次点击几分钱、几毛钱的广告收益,而经常点击该公众号的底部广告,也很可能被微信公众平台的系统或人工判定为《恶意点击公众号文章底部广告》。这种就是典型的好心做坏事了,当然有个前提,就是被投诉或被腾讯识别机检(那可能得非常频繁,比如你的粉丝每天看你的文章都点你的广告,而且还集中在某个时间非常频繁地点开广告,就很可能造成窦娥事件)。那么为什么互联网上的几乎所有受害者都不约而同地指出:流量主根本不能给我带来多少收入,我怎么可能去利用“水军”、“肉鸡”来点开那些广告,甚至下载那些根本就没什么用的App、光顾根本就不被“我”所需要的网店和产品呢?因为,该流量主功能的每次点击,大约只有几毛到几分钱的收益;若是按照曝光来计算收益,则为几千次曝光几毛钱到几千分,也就是说,每次广告展示的价值都非常非常低,点击可能值个几毛(或者更低),而这种广告曝光的价值已经低到文,甚至比文/次更小的计价单位。像一些比较大的电音公众号(十万粉丝以上的),可能每个月可以通过广告主获得几百元到几千元的收入,听起来不算特别差,但平均起来算呢……这种“广告收入”完全是没有盈利性的。如果真要赚那一个PV几分的广告费,那不如趁早改行……因为即使你成功孵化了一个超级大号,真以这套标准盈利,也还没有下厂兼职赚得多。再换句话来说,作为当代新媒体,如果我们接到一则广告,不管是软广还是硬广,我们至少得保证我们的每次UV能够为我们带来几毛至几元的利润。是的,只要是点开了文章的UV就可以了,不是PV,也不是展示费。而同样是为“广告主”提供曝光,借助“流量主”这个功能,本该每次UV获利3元的“单子”,就变成了3毛、3分、3文甚至……?贯?两?笔者对更小的计价单位有些知识盲区,欢迎读者自行补充。
那么最后再说回投稿事件。这次被窦娥的电音公众号(投稿者),应该算是国内电子音乐领域里面响当当的名字之一了,因为它的广告主功能一直都有还不错的曝光率和点开率,所以每个月获得几千元的广告主收益是没有问题的。当然,这听起来还不错,可实际上并不那么令人羡慕,几十万次曝光几百到几千元,算下来,比接一次广告的UV计价廉价了可不止十倍。(所以这种号也非常容易动了别人的蛋糕,其收入和广告数量也自然很容易让同行羡慕嫉妒恨)号主也试图向微信或者微信公众平台的电话客服、网络客服咨询事由,微信或微信公众平台的客服明显并不把这当回事,不愿意告诉他结算之中有任何问题。是的,因为在后台的显示之中,每天的曝光率和点开率都非常的正常,并没有什么问题。唯一一次有问题的,是某一天比较频繁的点开率。这让号主只能联想到网络上常被推断的情况,恶意的同行竞争。事实上,这确实很容易做到,先在同一个IP利用某种简单编程的脚本或者程序,来频繁点击某个公众号的底部广告,创造虚假点开率的“证据”,然后再利用其他IP进行投诉,八成也就陷害成功了。不得不说,这件事令DarkGlow Media Ltd.旗下的媒体矩阵恐慌之。于第一时间(昨天下午),DarkGlow Media Ltd.旗下的媒体——ElectronicNegative、电子音乐资讯、DarkGlow 暗芒、断电语言四大品牌,就已经主动地无限期暂停了流量主这项功能。除非ElectronicNegative、电子音乐资讯、DarkGlow 暗芒、断电语言另行通知,否则我们可能不会再开启流量主功能,毕竟为了一条广告都不到的收入去埋下地雷,给同行创造恶意点击流量主内容、从而恶意投诉的机会,这种“不致死也致残”的软肋,不如趁早Ban掉。当然,如果您足够幸运的话,可能一辈子也不会遇到对你“人为制罪”的同行,也就可以安个心了(此处念Liao,第四声)(不过这也跟你是否动了同行的奶酪有关噢……)。
毕竟如果开启了这项功能,虽然可能为我们每个月带来…………低于每次广告的1/10收入的收入(因为每次点击、每次曝光给的钱真的太少太少了,发传单都比这值钱几倍)???不过坏处也是显而易见的,当你被同行单方面仇视或者视为有威胁的、分了他们蛋糕的竞争对手时,几次人为而频繁的流量主内容点击,再加上一套华丽投诉,便也就能秒掉“对手”一半的血量了,两招送复活。所以说吧,电音从业者们的最大对手,果然就是电音从业者们本身。最后,让我们一起助攻助力,愿被同行恶意投诉的这家公众号(响应投稿需求,不放具体来源,不贴具体截图,号主这波已经很怕了,现在更怕引火上身)能够申诉通过吧(但是据说申诉没有通过。而且所有人的申诉都没有通过。毕竟所有人都觉得这么一次曝光量一文钱不到,点开一次几毛钱有没?还是几分钱?谁会去刷这个流量主点开率?亏本刷吗?两块钱一次曝光我们倒是可以接这样的广告。不过流量主官方只看他们作为平台认为你这个小小用户的点击是否异常、不考虑这些真相)。。。毕竟为了那每次几文钱去被人钻了恶意频繁点击流量主内容的空子,是真的太不划算。既希望微信公众平台睁开眼,撇撇谁是恶意点击之人,谁是被恶意点击某个不值钱的广告主业务的“被脚本来源者”;更是希望大家明白一件事理,无论你的账号只有20个粉丝或者已经像电子音乐资讯那样拥有贴近40万粉丝,微信公众平台终究是别人的平台、别人的游戏,而我们只是其中的一名(或几名、非个人的、以公司为单位的)用户或者“玩家”罢了。我们是在别人创建的游戏里面当玩家,且这不是一款单机游戏。相互想尽办法把同行都干掉,那是Duck不必。ElectronicNegative’s Exclusive GIF
阅读原文
文章日期:2021-08-17 20:00